江苏省市场监督管理局印发地标《炼焦化学工业污染物排放标准》报批稿,本文件规定了炼焦化学工业水污染物和大气污染物排放控制要求、监测要求、达标判定以及实施与监督等内容。本文件适用于现有和新建焦炉生产过程备煤、炼焦、煤气净化、炼焦化学产品回收和热能利用等工序水污染物和大气污染物的排放管理,以及炼焦化学工业企业建设项目的环境影响评价、环境?;ど枋┥杓?、竣工环境保护验收、排污许可证核发及其投产后的水污染物和大气污染物排放管理。本文件也适用于钢铁等工业企业炼焦分厂的水污染物和大气污染物排放管理。

















苏州湛清环保科技有限公司
热线:400-110-8500
传真:0512-50310052
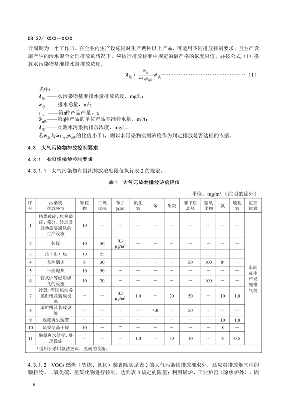
邮箱:sales@drtsing.com
地址:江苏省苏州市昆山市玉山镇台虹路19号